gusyataoptom.ru
gusyataoptom.ru
Найти
Gusyataoptom リップル
»
crypto meaning
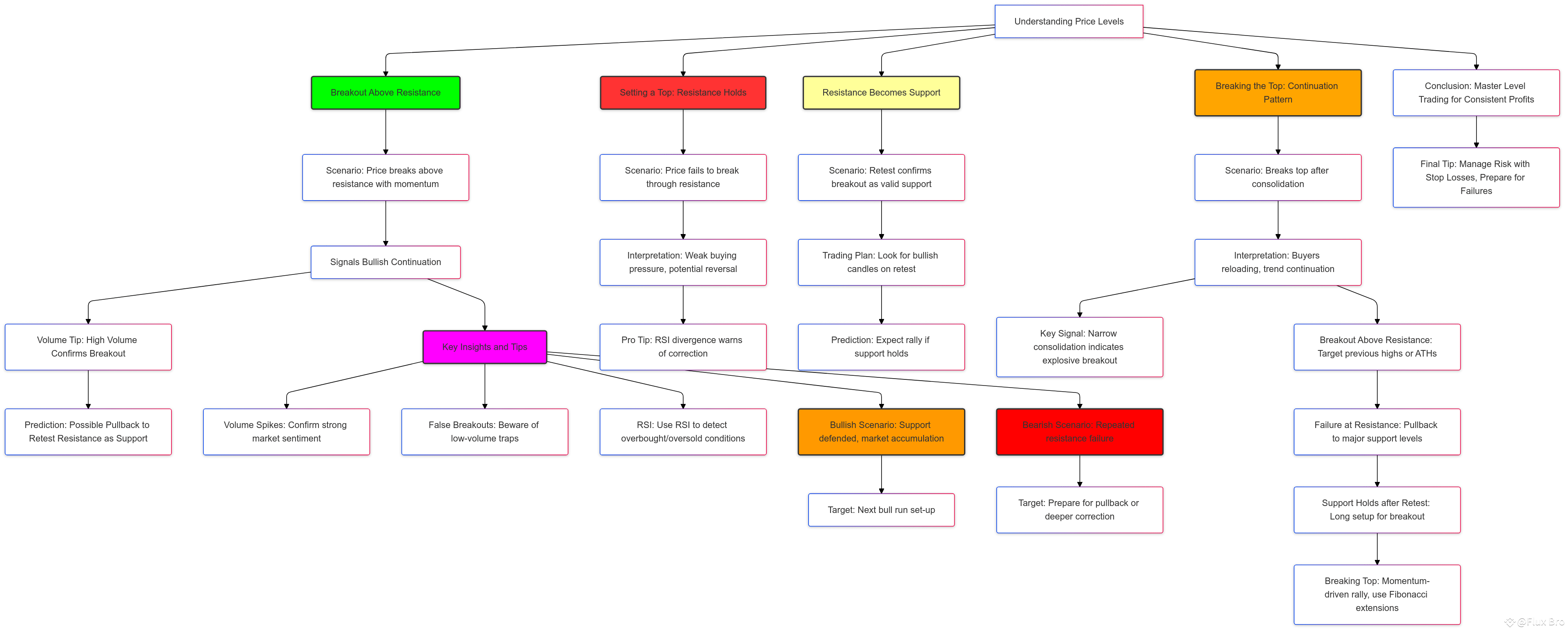
» Breakout in crypto meaning (94) foto
Breakout in crypto meaning (94) foto
0
1
2
3
4
5
06 март
0
0
crypto meaning
Похожие статьи
Next breakout crypto (83) foto
Breakout crypto meaning (95) foto
What is the meaning of crypto (94) foto
Dogecoin potential breakout crypto market (79) foto
Meaning of crypto (95) foto