gusyataoptom.ru
gusyataoptom.ru
Найти
Gusyataoptom リップル
»
crypto market
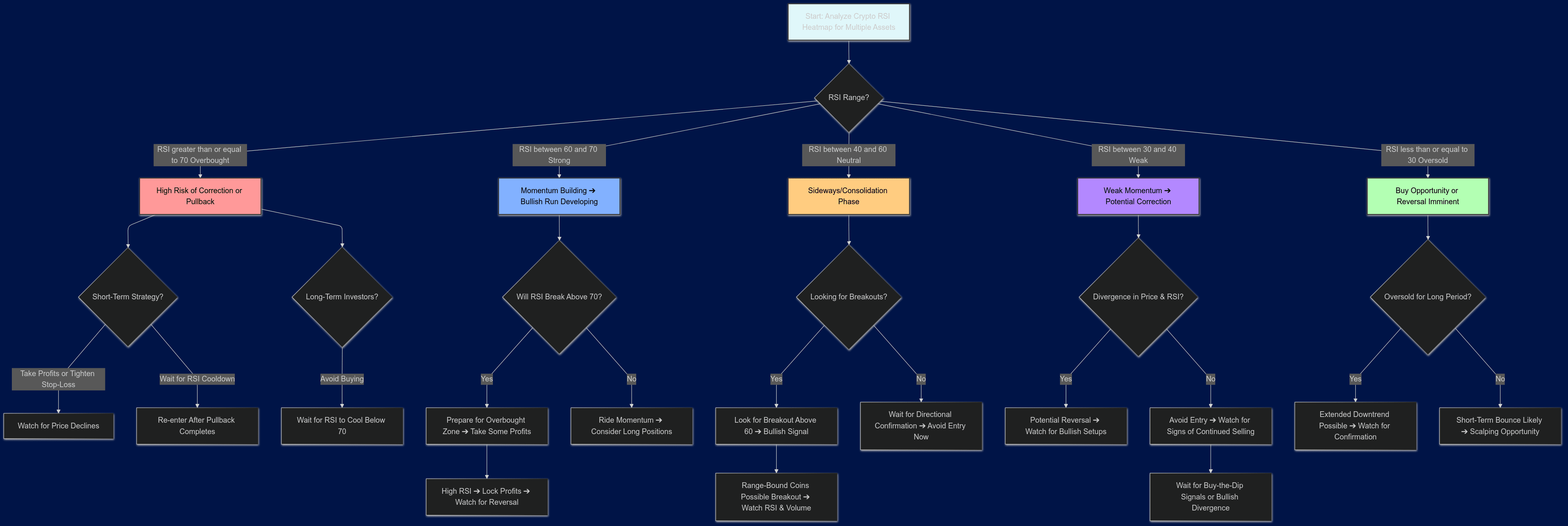
» How to read the crypto market (86) foto
How to read the crypto market (86) foto
0
1
2
3
4
5
06 март
0
0
crypto market
Похожие статьи
How to read crypto market (87) foto
Crypto lines meaning (88) foto
Green candle meaning crypto (92) foto
Crypto depth meaning (95) foto
Crypto candle names (96) foto